Light Sensor
THE LIGHTING OF LIGHT SENSORS
Light sensor is one of the tools used in the field of electronics, this tool serves to convert the amount of light into electrical quantities. This tool allows us to detect light and then to make changes to it into electrical signals and used in a circuit that uses light as a trigger. The workings of this tool is to convert the energy from photons to electrons, generally one photon can generate one electron. This tool has a very wide use one of the most popular is on digital cameras. Some components commonly used in light sensor circuit are Light Dependent Resistor, Photodiode, and Photo Transistor.
The light sensor based on the electrical changes generated is divided into 2 types:
1.Photovoltaic: That is a light sensor that can change the change of optical quantity (light) into a voltage change. One type of photovoltaic light sensor is a solar cell.2.Photoconductive: That is a light sensor that can change the change of optical quantity (light) to change the value of conductance (in this case the resistance value). Examples of photoconductive light sensors are LDR, Photo Diode, Photo Transistor.
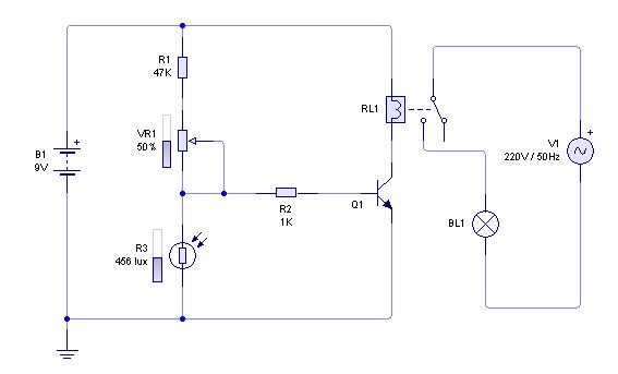
Light Sensor Circuit Diagram with Working Operation
Light Sensor Circuit Diagram
The working principle of the light sensor circuit above is actually very simple. The voltage division between VR1 and LDR is the core of the above light sensor circuit. Increasing the voltage on VR1 will reduce the voltage falling on the LDR, and vice versa increases the voltage on the LDR will reduce the voltage drop on VR1. The voltage division is according to the voltage divider formula applicable to the series circuit, the 9 volt supply voltage is equal to the sum of voltages in R1, VR1 and LDR. VR1 is used to position the voltage on the LDR so that it is at a critical point and not to make the transistor Q1 becomes active. So when the light becomes darker the voltage on the LDR will make the transistor Q1 becomes active. This is because the value of LDR resistance will increase if the intensity of light darkens. If we want to create a series of sensors that are active when the light is getting brighter then we just swap the position between the LDR with potentio VR1. For the principle of work is basically the same as the series of dark active light sensor above. All circuits use the law of voltage divider or current arrangement to the base of the transistor used as a switch.
Note that light sensors that use the LDR as a sense-sensing component have relatively slow responses. So if you want to build a circuit that has a fast response like for counting on counter circuit then LDR is not suitable for use. Maybe you can take advantage of infrared sensors or other sensor components. Infrared light you can get by making a series of infrared transmitters which consists of infrared led that serves as pengahasil infrared light.
EXCESS AND LIGHT OF SENSOR OF LIGHT
Many people in this world are too busy to take care of trivial matters like turning off the lights in the morning. The lights that can flame themselves at night and go out on their own in the morning greatly facilitate people busy with daily routine in controlling the lights of his house. The lamp does not have to be on all day when the owner forgot to extinguish. With this technology, electricity bills can be controlled so as to be effective and efficient. Efforts to save energy for the common good can be realized because there is no waste of electricity when forgetting to turn off the lights. This lamp technology is very easy to use in accordance with how it works automatically and environmentally friendly. In addition, for larger usage scales, light sensor technology can be applied to the exterior of office buildings, industrial companies and Electric company state as a company that manages state-owned energy supply. Light sensor lamps are easier to use because the owner does not need to set the time to turn on Or automatically turn off as in the timer tool. This lamp technology does not use the timer tool because in the timer tool, the lamp will automatically turn off or light up when the countdown timer habits its enactment. The timer tool has a disadvantage if it is applied when it is cuacamendung and requires lighting. When it's cloudy, the atmosphere of the environment is dark. If using the light sensor technology, the light will automatically turn on, while the timer is not. Moreover, long time of sunlight diffraction different every day, would be very troublesome if have to set the time setting every day.
In terms of maintenance, light sensor devices do not require special maintenance because it is made of simple components such as electronic switching that many found in electronic equipment stores. The owner should only prevent the slab of the lamp component from being exposed to water. This can be overcome by installing a protective box on the slab. The type of light that can be used is also up to the user. The performance of the sensor app will not affect the durability of the lamp itself. If the lamp used is of good quality, then the lamp can last long.
But the lack of light sensor technology is the light layout that can only be installed on the outside of the house / building. Whereas on the inside of the house there are also many lights that require light sensor technology in order to maximize electrical energy savings. To overcome this, the owner must make an additional series of connecting the lights in the room with a sensor that is installed outside the room. In addition, because it is still an idea and need further development of maximum light power that can be accepted by this technology is only 40 watts. If the lamp used exceeds the maximum load, the light will blink indicating the sensor is not functioning and the owner must immediately turn off / remove the lamp from the fittings Lamps with a maximum power of 40Watt is suitable only for household lighting, while for the needs of lighting on a large scale such as office buildings And industry is required
Note that light sensors that use the LDR as a sense-sensing component have relatively slow responses. So if you want to build a circuit that has a fast response like for counting on counter circuit then LDR is not suitable for use. Maybe you can take advantage of infrared sensors or other sensor components. Infrared light you can get by making a series of infrared transmitters which consists of infrared led that serves as pengahasil infrared light.
EXCESS AND LIGHT OF SENSOR OF LIGHT
Many people in this world are too busy to take care of trivial matters like turning off the lights in the morning. The lights that can flame themselves at night and go out on their own in the morning greatly facilitate people busy with daily routine in controlling the lights of his house. The lamp does not have to be on all day when the owner forgot to extinguish. With this technology, electricity bills can be controlled so as to be effective and efficient. Efforts to save energy for the common good can be realized because there is no waste of electricity when forgetting to turn off the lights. This lamp technology is very easy to use in accordance with how it works automatically and environmentally friendly. In addition, for larger usage scales, light sensor technology can be applied to the exterior of office buildings, industrial companies and Electric company state as a company that manages state-owned energy supply. Light sensor lamps are easier to use because the owner does not need to set the time to turn on Or automatically turn off as in the timer tool. This lamp technology does not use the timer tool because in the timer tool, the lamp will automatically turn off or light up when the countdown timer habits its enactment. The timer tool has a disadvantage if it is applied when it is cuacamendung and requires lighting. When it's cloudy, the atmosphere of the environment is dark. If using the light sensor technology, the light will automatically turn on, while the timer is not. Moreover, long time of sunlight diffraction different every day, would be very troublesome if have to set the time setting every day.
In terms of maintenance, light sensor devices do not require special maintenance because it is made of simple components such as electronic switching that many found in electronic equipment stores. The owner should only prevent the slab of the lamp component from being exposed to water. This can be overcome by installing a protective box on the slab. The type of light that can be used is also up to the user. The performance of the sensor app will not affect the durability of the lamp itself. If the lamp used is of good quality, then the lamp can last long.
But the lack of light sensor technology is the light layout that can only be installed on the outside of the house / building. Whereas on the inside of the house there are also many lights that require light sensor technology in order to maximize electrical energy savings. To overcome this, the owner must make an additional series of connecting the lights in the room with a sensor that is installed outside the room. In addition, because it is still an idea and need further development of maximum light power that can be accepted by this technology is only 40 watts. If the lamp used exceeds the maximum load, the light will blink indicating the sensor is not functioning and the owner must immediately turn off / remove the lamp from the fittings Lamps with a maximum power of 40Watt is suitable only for household lighting, while for the needs of lighting on a large scale such as office buildings And industry is required
X . I
Light Sensor Circuit Diagram with Working Operation
The controlling of street lights, make a light sensor circuit outdoor lights, a few indoor home appliances, and so on are usually maintained and operated manually on several occasions. This is not only risky but also results in wastage of power with the negligence of personnel or unusual circumstances in controlling these electrical appliances on and off. Hence, (based on the requirement) we can utilize the light sensor circuit for automatic switching of the loads based on daylight’s intensity by using a light sensor. In this article, we discuss in brief about how to make a light sensor circuit and its working operation.
What is Sensor?
Before going to learn about the light sensor, primarily, we must know what is sensor. Sensor is a device that is used to detect the changes in quantities or events and appropriately produce the outputs.
There are different types of sensors such as light sensors, temperature sensor, humidity sensor, pressure sensor, fire sensor, ultrasonic sensors, IR sensor, touch sensor, and so on.
What is a Light Sensor Circuit?
The light sensor circuit is a simple electrical circuit, which can be used to control the (switch on and off) electrical load appliances like lights, fans, coolers, air conditioners, street lights, etc., automatically. By using this light sensor circuit, we can eliminate manual switching as the loads can be controlled automatically based on the daylight intensity. Hence, we can describe it as an automatic light sensor.
The light sensor circuit helps to evade the manual control of the street lights erected on highways which is risky and also causes wastage of power. The light sensor circuit consists of major electrical and electronic components such as light sensor, Darlington pair, and relay. To understand the working operation of the light sensor circuit, we must know a brief about the components used in designing the light sensor circuit.
Light Sensor
There are different types of light sensors available such as photo resistors, photodiodes, photovoltaic cells, phototubes, photomultiplier tubes, phototransistors, charge coupled devices, and so on. But, LDR (Light Dependent Resistor or photo resistor) is used as a light sensor in this light sensor circuit. These LDR sensors are passive and doesn’t produce any electrical energy.
But, the resistance of the LDR changes with the change in the (light illuminated on the LDR) daylight intensity. LDR sensor is rugged in nature, hence can be used even in dirty and rough external environments. Hence, LDR is preferable compared to other light sensors as it can be used even in the outdoor lighting of homes and in automatic street lights as well.
Light Dependent Resistor is a variable resistor that is controlled by light intensity. LDRs are made of high resistance semiconductor material, Cadmium Sulphide that exhibits photoconductivity.
During night time (when the light illuminated on LDR decreases), the LDR exhibits a very high resistance of around a few MΩ (Mega Ohms). During daytime, (when the light is illuminated on LDR), resistance of LDR decreases to around a few 100Ω (hundred Ohms). Hence, the resistance of LDR is inversely proportional to the light illuminated on LDR.
As shown in the above figure, the LDR consists of two terminals similar to a general resistor and a wave-shaped design on its top surface. The graph shown above represents the inverse proportionality of the LDR with the light intensity.
The major drawback of the LDR is that, it is sensitive to light illuminated on it irrespective of the nature of light (natural daylight or even artificial light).
Types of light Dependent Resistors
Light dependent resistors are classified based on the materials used.
Intrinsic Photo Resistors
These resistors are pure semiconductor devices like silicon or germanium. When the light falls on the LDR, then the electrons get excited from the valence band to the conduction band and number of charge carriers increases.
Extrinsic Photo Resistors
These devices are doped with impurities and these impurities creates a new energy bands above the valence band. These bands are filled with electrons. Hence this decrease the band gap and small amount of energy is required in moving them. These resistors are mainly used for long wavelengths.
Circuit Diagram of a Light Dependent Resistor
The circuit diagram of a LDR is shown below. When the light intensity is low, then the resistance of the LDR is high. This stops the current flow to the base terminal of the transistor. So, the LED does not light. However, when the light intensity onto the LDR is high, then the resistance of the LDR is low.So current flows onto the base of the first transistor and then the second transistor.Consequently the LED lights.Here, a preset resistor is used to turn up or down to increase or decrease the resistance.
Light Dependent Resistor Applications
Light dependent resistors have a low cost and simple structure. These resistors are frequently used as light sensors. These resistors are mainly used when there is a need to sense the absence and presence of the light such as burglar alarm circuits, alarm clock, light intensity meters, etc. LDR resistors mainly involves in various electrical and electronic projects. For better understanding of this concept, here we are explaining some real time projects where the LDR resistors are used.
Security System Controlled by An Electronic Eye
This security system controlled by an electronic eye project is based on photo sensing arrangement. The proposed system uses a 14-stage ripple carry binary counter to sense the intensity of light using LDR. The o/p makes a relay and buzzer for the required action. This project is very useful to deter burglars from shopping malls, banks and jewelry shops, etc.
This project uses a light dependent resistor. When light falls on the LDR sensor, then the resistance of the sensor decreases, which lead to activate an alarm to give an alert to the user. This project is suitable in the application of providing security system for lockers, cash boxes which can be found in the banks, shopping malls, jewel shops.
The circuit of this project is placed inside of the cash box in shopping malls or inside of the lockers in banks in such a way that, when a burglar opens the cash box or locker and uses a torch light to search the valuables. When the light falls on the circuit which includes an electronic eye and gives a command to the ripple counter. This triggers the alarm and shows a burglary attempt. A lamp is also used to indicate the theft when light falls on the sensor.
In future, this project can be developed by using a GSM modem and also a microcontroller. This modem can be interfaced to send an SMS to the user in case of burglary
LDR Based light Intensity Control for Street Lights
In the proposed system, generally the lighting up of highways is done through HID lamps. Because, the energy consumption of these lamps is high. This project uses an LEDs to overcome the drawbacks of HID lamps. This project demonstrates the usage of light emitting diodes as a light source. These lights consumes low power and its life is more as compared to HID lamps.A light depending resistor is used to detect the light. The resistance of the LDR drastically reduces according to the daylight.
A bunch of LEDs are used to make a street light. The microcontroller comprises programmable instructions that controls the light intensity based on the Pulse width modulation signals generated.
The light intensity is kept high during the peak hours, and as the traffic on the highways tend to decrease in late nights: and the light intensity also decreases till morning. Finally, the street lights completely shut down at morning and continues again at evening 6pm
In future, this project can be developed by connecting it with a solar panel, which converts the intensity of the solar into corresponding voltage, and this energy is used to feed the street lights on highways.
Lighting Switch from Sunset to Sunrise
This sunset to sunrise lighting switch is designed to control the light illuminated on the LDR sensor.
The resistance of the LDR sensor changes with the change in intensity of light falling on LDR. This sensor output is given to IC 555 timer connected in bistable mode. The o/p of the IC 555 timer is used to control the prompting of load through a TRIAC. Hence, this circuit switches on the load in the sunset and switches off the load in the sun rise automatically.
Hope, this article provides sufficient information regarding what is a light dependent resistor, types of LDR, working of LDR, and applications of LDR. Furthermore, any doubts regarding light dependent resistor use, please give your feedback by posting your comments in the comment box. Here is a question for you, what is the main role of the preset resistor in the above circuit.
simple Darlington Pair to effort
The back-to-back connection of two transistors is called as a Darlington pair, this Darlington pair transistor connection is used in this light sensor circuit.
This Darlington pair transistor is also considered as a single transistor that has very high current gain compared to the general transistor gain. The product of input current and gain of the transistor gives the input given to the load through the Darlington pair. We know that, if the base voltage must be greater than 0.7v, then the transistor switches on – but, in case of Darlington pair, the base voltage must be 1.4v as the two transistors are required to be switched on.
Relay
A relay plays a vital role in the light sensor circuit for activating the load or for connecting the load to the light sensor circuit as well as to the AC mains.
Generally, the relay consists of a coil, this coil gets energized whenever it gets enough supply (required amount of supply depends on the rating of the relay).
Light Sensor Circuit Working Operation
The light sensor circuit is an electronic circuit designed using (light sensor) LDR, Darlington pair, relay, diode, and resistors which are connected as shown in the light sensor circuit diagram. A 230v AC supply is provided to the load (in this case, the load is represented with a lamp).
The DC voltage required by the light sensor circuit is supplied from a battery or by using a bridge rectifier circuit. This bridge rectifier circuit converts the 230v AC supply into a 6v DC. The bridge rectifier circuit utilizes a step-down transformer to step-down the 230v into 12v. The diodes connected in the form of a bridge are used to convert the 12v AC into 12v DC. The IC7806 DC voltage regulator is used to convert the 12v DC into 6v DC, and then, this 6V DC is supplied to the circuit. A 230v AC supply for both the load and the bridge rectifier is to be maintained continuously for uninterrupted operation of the light sensor circuit.
During the daytime, the light sensor LDR has very-low resistance of around a few 100Ω. Thus, the supply passes through the LDR and ground through the resistor and variable resistor as shown in the light sensor circuit. This is due to the fact that the resistance offered by the LDR during daytime or when the light is illuminated on LDR is less compared to the resistance of the remaining part of the circuit (that is through relay and Darlington pair). We are aware of the principle of current, that the current always flow in the low resistance path.
Thus, the relay coil does not get enough supply to get energized. Hence, the load is switched off during the daylight.
Similarly, during the night time (when the light illuminated on LDR is very less), the LDR resistance increases to a very high value of around a few Mega ohms (approximately 20MΩ). Thus, due to very high resistance of LDR the current flow is very less or almost zero like an open circuit condition. Now, the current flows through the low-resistance path such that it increases base voltage of Darlington pair to reach more than 1.4v. As the Darlington pair is activated, the relay coil gets enough supply to get energized, and hence, the load is switched on during night time or when no light is illuminated on LDR.
Practical Applications of Light Sensor Circuit
The light sensor circuit can be used to design various practical embedded systems based sensor based projects such as security alarm system by photo electric sensor, Arduino managed high sensitive LDR based power saver for street light control system, a solar highway lighting system with auto turn off in daytime, sunset to sunrise lighting switch, and so on.
Sunset to Sunrise Lighting Switch
The sunset to sunrise lighting switch is an application of light sensor circuit that is designed to control the automatically based on the light illuminated on the LDR light sensor.
The LDR resistance changes with the change in light intensity illuminated on LDR. The LDR output is given to 555 timer connected in bi stable mode. The 555 timer output is used to control the triggering of load through a TRIAC. Thus, this light sensor circuit switches on the load in the evening or sunset and switches off the load in the morning or sun rise automatically.
Hope, this article provides adequate information about how to make a light sensor circuit and its working operation.
X . II
light sensor
Photo sensors are used in many projects involving sensing of light or shadow. Whenever, we plan to do a project which involves sensing of light, we have a choice of choosing a wide variety of light sensing devices. Light Dependent Resistor (LDR), Photo Diode, Photo Transistor and Photo Darlington Pair are some of the commonly used photo sensors. How do we select a suitable photo sensor out of all these alternatives? Although there are many types of photo sensors, each one has its own set of properties different from the others. Although it is possible to use one type of photo sensor instead of another, it is necessary to select the best sensor analyzing its properties so as to get better results.
Light Dependent Resistor (LDR)
LDR is one of the widely used photo sensors. They are cheap and rugged in nature. They are basically resistors whose resistance depends on the intensity of light. Their resistance variation is continuous and inversely proportional to the intensity of light. By considering the properties of an LDR, it is suitable for applications where many different levels of light intensity need to be measured. For example, if you are using a photo sensor with an ADC, then LDR suits you the best. Also if your application needs to operate in rough external environments, then also LDR will be a good option as it is rugged in nature. Its response time is slower compared to other semiconductor based photo sensors. The dark resistance of an LDR is quite less compared with the reverse bias resistance offered by photo diodes because of which it may consume comparatively more power than its semiconductor counterparts.
- Moderate response time
- Low cost
- Rugged in nature
- Resistance varies continually (Analog)
- Bidirectional
Phototransistor – Features & Circuit Diagram
A Phototransistor is an electronic switching and current amplification component which relies on exposure to light to operate. When light falls on the junction, reverse current flows which is proportional to the luminance. Phototransistors are used extensively to detect light pulses and convert them into digital electrical signals. These are operated by light rather than electric current. Providing large amount of gain, low cost and these phototransistors might be used in numerous applications.
It is capable of converting light energy into electric energy. Phototransistors work in a similar way to photo resistors commonly known as LDR (light dependant resistor) but are able to produce both current and voltage while photo resistors are only capable of producing current due to change in resistance. Phototransistors are transistors with the base terminal exposed. Instead of sending current into the base, the photons from striking light activate the transistor. This is because a phototransistor is made of a bipolar semiconductor and focuses the energy that is passed through it. These are activated by light particles and are used in virtually all electronic devices that depend on light in some way. All silicon photo sensors (phototransistors) respond to the entire visible radiation range as well as to infrared. In fact, all diodes, transistors, Darlington’s, triacs, etc. have the same basic radiation frequency response.
The structure of the phototransistor is specifically optimized for photo applications. Compared to a normal transistor, a photo transistor has a larger base and collector width and is made using diffusion or ion implantation.
Features:
- Low-cost visible and near-IR photo detection.
- Available with gains from 100 to over 1500.
- Moderately fast response times.
- Available in a wide range of packages including epoxy-coated, transfer-molded and surface mounting technology.
- Electrical characteristics similar to that of signal transistors.
A photo transistor is nothing but an ordinary bi-poplar transistor in which the base region is exposed to the illumination. It is available in both the P-N-P and N-P-N types having different configurations like common emitter, common collector and common base. Common emitter configuration is generally used. It can also work while base is made open. Compared to the conventional transistor it has more base and collector areas. Ancient photo transistors used single semiconductor materials like silicon and germanium but now a day’s modern components uses materials like gallium and arsenide for high efficiency levels. The base is the lead responsible for activating the transistor. It is the gate controller device for the larger electrical supply. The collector is the positive lead and the larger electrical supply. The emitter is the negative lead and the outlet for the larger electrical supply.
With no light falling on the device there will be a small current flow due to thermally generated hole-electron pairs and the output voltage from the circuit will be slightly less than the supply value due to the voltage drop across the load resistor R. With light falling on the collector-base junction the current flow increases. With the base connection open circuit, the collector-base current must flow in the base-emitter circuit and hence the current flowing is amplified by normal transistor action. Collector base junction is very sensitive to light .Its working condition depends upon intensity of light. The base current from the incident photons is amplified by the gain of the transistor, resulting in current gains that range from hundreds to several thousands. A phototransistor is 50 to 100 times more sensitive than a photodiode with a lower level of noise.
A phototransistor works just like a normal transistor, where the base current is multiplied to give the collector current, except that in a phototransistor, the base current is controlled by the amount of visible or infrared light where the device only needs 2 pins.
In the simple circuit, assuming that nothing is connected to Vout, the base current controlled by the amount of light will determine the collector current, which is the current going through the resistor. Therefore, the voltage at Vout will move high and low based on the amount of light. We can connect this to an op-amp to boost the signal or directly to an input of a microcontroller. The output of a phototransistor is dependent upon the wavelength of incident light. These devices respond to light over a broad range of wavelengths from the near UV, through the visible and into the near IR part of the spectrum. For a given light source illumination level, the output of a phototransistor is defined by the area of the exposed collector-base junction and the dc current gain of the transistor
Photo transistors available different configurations like opto isolator, optical switch, retro sensor. Opto isolator is similar to a transformer in that the output is electrically isolated from the input. An object is detected when it enters the gap of the optical switch and blocks the light path between the emitter and detector. The retro sensor detects the presence of an object by generating light and then looking for its reflectance off of the object to be sensed.
Advantages of Photo transistors:
Phototransistors have several important advantages that separate them from other optical sensor some of them are mentioned below
- Phototransistors produce a higher current than photo diodes.
- Phototransistors are relatively inexpensive, simple, and small enough to fit several of them onto a single integrated computer chip.
- Phototransistors are very fast and are capable of providing nearly instantaneous output.
- Phototransistors produce a voltage, that photo-resistors cannot do so.
Disadvantages of Photo transistors:
- Phototransistors that are made of silicon are not capable of handling voltages over 1,000 Volts.
- Phototransistors are also more vulnerable to surges and spikes of electricity as well as electromagnetic energy.
- Phototransistors also do not allow electrons to move as freely as other devices do, such as electron tubes.
Areas of application for the Phototransistor include:
- Punch-card readers.
- Security systems
- Encoders – measure speed and direction
- IR detectors photo
- electric controls
- Computer logic circuitry.
- Relays
- Lighting control (highways etc)
- Level indication
- Counting systems
Photo Diode
Photodiodes are basically diodes which are used in reverse bias and they are turned ON when a light intensity above the threshold level is incident on it. It has only two possible levels of outputs, either ON or OFF because of which it can only differentiate between two different intensities of light. It is suitable for applications where detecting a single light threshold is necessary. For example, if you are using this to make a Shadow Counter type of circuit, then this sensor will be most suitable.
Quicker response time- Low cost
- Temperature sensitive
- Digital in nature
- Unidirectional
Photo Darling-ton Pair
Photo Darling-ton Pair shares most of the properties of a Photo Transistor but it has more amplification factor meaning that it is capable of amplifying light signals more than a simple Photo Transistor. But this high amplification factor comes at the cost of longer response time. So, it is preferred when receiving very weak light signals for which the amplification provided by the photo transistor is not sufficient.
- High Amplification Possible
- Slower than Photo Transistor
- Costlier than Photo Transistor
- Biasing and stabilization is possible

Sensor types
Although a variety of technologies can be used to measure rotation, the two most commonly employed are optical and magnetic. The basic optical methods rely on either reflection or interruption.
A reflective sensor (see Fig. 1a) operates by shining a beam of light against the target and then measuring the resultant reflected beam. This method yields a great deal of flexibility and can be used not only to measure the speed of passing features as they change the amount of light reflected, but with an appropriate sensor can also measure the actual distance to the target.
Fig. 1. While a reflective optical sensor (a) provides a great deal
of flexibility in mounting and target configurations, it can be sensitive
to target characteristics and ambient lighting. An optical interrupter
(b), is usually simpler to use if the target geometry permits.
An interrupter sensor (see Fig. 1b) works by having the target interrupt a beam of light shining from an emitter to a receiver. Because the target needs to move through the sensing structure, this sensor offers less flexibility than a reflective sensor. The major advantage of an optical interrupter--as this type of sensor is usually called--is cost; they are readily available for less than $1 from numerous manufacturers.Encoders
Most optical encoders (see Fig. 2) are also based on the interrupter principle, but employ more than one receiver. An incremental encoder works by using two receivers, slightly offset around the target circumference, to provide direction information by sensing the sequence in which the receivers are occluded. An absolute encoder uses multiple receivers--typically one for each bit in the output word--and a complex target pattern to activate them according to a binary code corresponding to the angular position of the target.
Fig. 2. An optical encoder comprises a pair of closely spaced optical
interrupters sensing a single target. The relative phase of the signals
indicate direction of rotation.
While the speed and resolution of optical sensing methods is excellent, they are susceptible to contamination, and the fine target structures of high-resolution optical encoders can be easily damaged by mechanical shock and vibration. Because of the intrinsic properties of the photodiodes commonly used as receivers, optical sensors lose performance at higher temperatures (greater than 70°C). For these reasons, magnetic sensing methods are often preferred for hot, dirty environments. Magnetic sensors
Magnetic speed sensors employ a number of technologies and operating principles. Some of the most common technologies are variable-reluctance (VR), eddy-current killed oscillator (ECKO), Wiegand sensors, and Hall-effect sensors.
While a VR sensor (see Fig. 3a) can be inexpensive and reliable, the magnitude of the output signal varies linearly with target speed. This requires external electronics to recover the speed signal and also sets a lower limit on the target speeds that can be reliably detected.
Fig. 3. While both Variable Reluctance (a) and Hall-effect (b) speed
sensors rely on changes in the field of an internal magnet to sense a target,
Hall-effect technology allows for target detection at near-zero speeds,
whereas Variable Reluctance techniques require a minimum target speed for
reliable sensing.
Another popular speed sensor is based on the ECKO principle. The ECKO approach is unusual in that it can detect nonferrous metal targets such as brass, stainless steel, and aluminum.This device has two disadvantages, however, when used as a speed sensor. The first is that ECKO sensors typically have low spatial resolutions, and can't detect fine-pitched targets reliably. The second is that they tend to be slow, limiting their utility.
The Wiegand sensor is structurally similar to a VR sensor, with a coil around a core. The difference is that the Wiegand sensor doesn't use a magnet as a core, and needs to be actuated with an external magnet attached to the target.
The major advantages of Wiegand sensors are that they operate over a wide temperature range, can detect slowly moving targets, and consume zero power. Although they do require external signal-processing circuitry, Wiegand sensors are relatively simple and can be readily designed to operate at near-zero power levels, which are especially important for battery-powered applications.
Hall-effect sensors
Hall-effect sensors (see Fig. 3b) offer a mix of features that make them the preferred solution to many speed-sensing problems. They operate over wide temperature ranges, are largely immune to dirt and contamination, and provide consistent performance over a variety of speeds, ranging from essentially zero to thousands of target features per second. Because their transducer elements can be integrated on the same silicon as the associated signal-processing circuitry, Hall-effect sensors can also be made for very low cost, and can be made highly resistant to electromagnetic interference.
The three major applications for Hall-effect speed sensing are magnet detection, vane sensing, and geartooth sensing. Magnet detection is usually the simplest scheme to implement, and involves attaching a magnet to the rotating member. While it is possible to accomplish this with a single magnet, usually several magnets are employed in even pairs to present alternating north and south poles to the sensor. Another approach is to use a ring magnet that has a pattern of numerous north-south pole pairs magnetized into it.
Because magnet material is relatively expensive, another commonly used approach is vane sensing. In a vane sensor (see Fig. 4), a series of steel flags (the vanes) passes between a magnet and the Hall-sensor element, interrupting the sensed magnetic field. The use of a stamped target allows for great flexibility in mechanical mounting. In addition, vane sensors provide good timing accuracy and allow for meeting special timing requirements by using variously sized vanes on the target.
Fig. 4. A magnetic vane sensor is functionally similar to an optical
interrupter, except that the target blocks a magnetic field instead of
a beam of light.
Hall-effect geartooth sensors (see Fig. 3b) work by using an internal magnet to generate a probe field, perturbations of which are sensed by one or more Hall-effect transducers. Additional signal-processing circuitry (often on the same silicon chip as the Hall transducers) then deduces whether or not a target feature has passed under the sensor.This type of sensor is especially useful when either space or functional limitations do not allow for the addition of a special target. Features such as the teeth on gears and pinions, bolt-heads, the ends of machine screws, and roller chain links have all been successfully used as targets for Hall-effect geartooth sensors. In addition to their flexibility in sensing a wide variety of targets, the on-board signal-processing and interface circuitry make these among the best general-purpose speed-sensing methods.
System mechanics
The mechanical factors of the system involved must be considered when determining the proper sensor for a given task. The sensor mount and position, as well as the target's speed and position, are as important as the task itself.
Mounting considerations. Is there adequate space to house the sensor? The available space is often a deciding factor, as is sensor access to the target. A vital point, relating to sensor position is ensuring access to allow cabling to get to the outside world, as well. The best sensor placed in the optimum location is useless if insufficient clearance exists to attach a wire to it. Things to consider:
Effective airgap. This is simply the distance between the target and the sensor. Reducing the effective airgap usually allows for more reliable operation, and often allows the use of a less expensive sensor.
Target speed. How fast is the target moving? While all sensors have maximum speed limitations, a few also have minimum operating speeds, below which they provide either a corrupted or absent signal.
The target/sensor environment
While some types of sensors, such as optical encoders, incorporate their target internally, others--such as Hall-effect geartooth sensors--detect a wide variety of user-supplied targets. The key points to consider when choosing a target for a sensor (or conversely when choosing a sensor for a given target) revolve around material and geometry.
The composition of the target helps determine what method of sensing is possible. For example, is the target nonferrous? This narrows the types of sensor that the designer, unless the designer attaches a magnet or ferrous target to the aspect of the system to be monitored. Geometry is important because some sensors are better than others, depending upon how the sensor is positioned in relation to the target.
Temperature effects
Environmental concerns are also a consideration in selecting a particular sensor. Most applications can be grouped into one of three temperature ranges: consumer/commercial (0° to 70°C), industrial (-40° to +85°C), or automotive (-40° to +150°C).
The chemical environment is also a major selection criterion. While this may seem obvious for automotive, marine, and agricultural applications, it can also be a consideration for more seemingly benign uses.
For example, the switches and trackballs (incremental encoders) used in video arcade games must regularly withstand spills of cola and other highly corrosive foodstuffs. Many sensors based on optical technologies also have poor reliability in dusty and greasy environments.
Compatibility
A final, and often overlooked, environmental consideration is that of electromagnetic compatibility. The ability of a sensor to operate properly in the presence of strong magnetic and RF fields, and with noise injected into the power supply and signal lines, is critical.
incredible Sensors :
- Accelerometer
- Air Quality Sensor
- Ambient Light Sensor
- Angular and Linear Position Sensor
- Board Mount Pressure Sensor
- Color Sensor
- Current Sensors
- Flow Sensor
- Force Sensor and Load Cell
- Gyroscopes
- Hall Effect Sensor
- Image Sensor
- Industrial Pressure Sensor
- Level Sensor
- Magnetoresistive Sensor
- Optical Navigation Sensors
- Photoelectric Sensor
- PIR Sensors
- Proximity Sensor
- Safety Light Curtain
- Sensor Development Boards and Kits
- Specialized Sensor
- Strain Gage
- Temperature and Humidity Sensors
- Thermistors
- Thermostats
What are capacitive encoders and where are they suitable?
Two types of encoders dominate the general industrial market—optical and magnetic. But capacitive encoders, a relatively new introduction, offer resolution comparable to optical devices, with the ruggedness of magnetic encoders. Currently, there are only a handful of vendors for capacitive encoders, but their suitability for applications requiring high precision and durability make them a good choice for the semiconductor, electronics, medical, and defense industries.
Probably the most important difference between optical and capacitive encoders is that capacitive encoders don’t require an optical disk. This makes capacitive versions more robust, less susceptible to contamination and less influenced by temperature variations than optical encoders are. And with no LED to burn out, capacitive encoders can achieve a much longer life than optical versions. They are also more efficient, with current consumption typically less than 10 mA—as compared to the 20 mA or higher consumption of an optical encoder. This is especially beneficial in applications where power is supplied via a battery. Another benefit of capacitive encoders is the ability to change the encoder’s resolution by modifying the line count in the electronics, without changing components. Compared to magnetic encoders, capacitive versions simply provide better resolution in most situations, and can be produced at a lower cost.
The receiver disk reads the modulations, and on-board electronics — a proprietary ASIC is used by the vendor CUI, Inc. — translate them into increments of rotary motion. The electronics also produce quadrature signals for incremental encoding, with resolution ranging from 48 to 2,048 pulses per revolution (PPR).
In the proprietary capacitive Electric Encoder by Netzer Precision Motion Sensors, the encoder has two operating modes: Coarse Mode and Fine Mode. Coarse Mode is typically used upon system start-up, to determine the initial position. The encoder is then switched to Fine Mode for ongoing operation. By breaking up the total measuring range into small, equal, distinct segments, the scale of each segment can be much finer than if the same scale were used over the entire measuring range. This enables very high resolution without added expense.
The primary concern when using capacitive encoders is their susceptibility to noise and electrical interference. To combat this, the ASIC circuitry must be carefully designed and the algorithms for de-modulation must be fine-tuned. Capacitive technology, however, has been used for many decades in digital calipers and is well-proven. Now it is making its way into the encoder product space, where it provides high resolution without sacrificing robustness.
simplicity circuit compare LDR working :
Why capacitive encoders over optical or magnetic?
While optical encoders can deliver high resolution, their main components—an optical disk, an LED light source, and photo-detectors—are fragile and highly sensitive to dust, dirt, and other environmental contamination. They can also be damaged by vibrations and require a relatively stable temperature range. Magnetic encoders, on the other hand, are quite robust, but provide lower resolution than optical encoders. They are also sensitive to magnetic interference, which is a notable concern when used with stepper motors.Probably the most important difference between optical and capacitive encoders is that capacitive encoders don’t require an optical disk. This makes capacitive versions more robust, less susceptible to contamination and less influenced by temperature variations than optical encoders are. And with no LED to burn out, capacitive encoders can achieve a much longer life than optical versions. They are also more efficient, with current consumption typically less than 10 mA—as compared to the 20 mA or higher consumption of an optical encoder. This is especially beneficial in applications where power is supplied via a battery. Another benefit of capacitive encoders is the ability to change the encoder’s resolution by modifying the line count in the electronics, without changing components. Compared to magnetic encoders, capacitive versions simply provide better resolution in most situations, and can be produced at a lower cost.
How capacitive encoders work
The basic principle behind capacitive encoders is that they detect changes in capacitance using a high-frequency reference signal. This is accomplished with the three main parts—a stationary transmitter, a rotor, and a stationary receiver. (Capacitive encoders can also be provided in a “two-part” configuration, with a rotor and a combined transmitter/receiver.) The rotor is etched with a sinusoidal pattern, and as it rotates, this pattern modulates the high-frequency signal of the transmitter in a predictable way.The receiver disk reads the modulations, and on-board electronics — a proprietary ASIC is used by the vendor CUI, Inc. — translate them into increments of rotary motion. The electronics also produce quadrature signals for incremental encoding, with resolution ranging from 48 to 2,048 pulses per revolution (PPR).

Capacitive encoders work by transmitting a high-frequency signal through a rotor that is etched with a sinusoidal pattern. As the rotor moves, this pattern modulates the signal in a predictable way. The receiver reads the modulations, and on-board electronics translate them into increments of rotary motion.
Left: A three-part capacitive encoder with a stationary transmitter, a rotor, and a stationary receiver.
Right: A two-part capacitive encoder with a combined transmitter/receiver, and a rotor.
Right: A two-part capacitive encoder with a combined transmitter/receiver, and a rotor.
simplicity circuit compare LDR working :
1. sensor optocoupler
Optocoupler is a tool used to clone light from source to detector without electrical connection. Optocoupler is formed by light source ie LED and photo detector in the form of photo transistor. The electrical signal (current) on the input becomes an optical signal using the light source ie the LED and the optical signal can be received by the detector to be converted into electrical signal back.
Consists of one LED and one photo transistor. If between the transistor and the LED is blocked then the transistor will be off so the output of the collector will be high logic. Conversely, if between the transistor and the LED is not blocked then the transistor will be on so that its output will log low.
Optocoupler is usually used for various calculations, because of its ability to count / counter quickly
Example optocoupler circuit:
2. LDR sensor
The working principle of the optocoupler circuit above is exactly the same as the working principle of LDR (Light Dependent Resistor) Or often we call it with the light sensor, so the circuit used is exactly the same. One of the functions of LDR is as a thief sensor, automatic door etc.
Here's the LDR series:

If the LDR receives light then the digital switch (transistor) will be ON (logic 1), if the light is blocked then the digital switch is OFF (logic 0) .
Optocoupler is a tool used to clone light from source to detector without electrical connection. Optocoupler is formed by light source ie LED and photo detector in the form of photo transistor. The electrical signal (current) on the input becomes an optical signal using the light source ie the LED and the optical signal can be received by the detector to be converted into electrical signal back.
Consists of one LED and one photo transistor. If between the transistor and the LED is blocked then the transistor will be off so the output of the collector will be high logic. Conversely, if between the transistor and the LED is not blocked then the transistor will be on so that its output will log low.
Optocoupler is usually used for various calculations, because of its ability to count / counter quickly
Example optocoupler circuit:
2. LDR sensorThe working principle of the optocoupler circuit above is exactly the same as the working principle of LDR (Light Dependent Resistor) Or often we call it with the light sensor, so the circuit used is exactly the same. One of the functions of LDR is as a thief sensor, automatic door etc.
Here's the LDR series:

If the LDR receives light then the digital switch (transistor) will be ON (logic 1), if the light is blocked then the digital switch is OFF (logic 0) .





































lighting tower
BalasHapusWelcome to A&G Equipment Pte Ltd, we are specializes in heavy ground support machinery rental services in Singapore. We offer the best short & long term rental of machines including lighting system, genie lift, tower light, forklift and more.
to get more - http://angequipment.com.sg/
thanks for sharing a knowledge "Working Principle of SMPS"
BalasHapus